医学院霍敏锋/施剑林团队开发原位水解产氢治疗类风湿性关节炎新策略,成果发表于《先进材料》
来源:医学院
时间:2025-01-06 浏览:
类风湿性关节炎(Rheumatoid arthritis,RA)是关节炎症的一种主要发病形式,是一种自免疫紊乱引起氧化应激和慢性炎症的关节疾病。近年来,我国RA的患病率大约在0.4%左右,而伴随着人口的老龄化,这一数字还在逐年上升。由于慢性疼痛、功能障碍和合并症风险的逐渐加剧,RA严重影响患者的生活和工作质量,给个人和社会带来严重的经济负担。值得注意的是,骨侵蚀是RA导致关节破坏引起患者致残致畸的主要因素。目前,临床上针对RA一般采用消炎疗法,主要有糖皮质激素类和非甾体抗炎药,以甲氨蝶呤为代表的经典抗风湿药物和单克隆抗体类药物。然而,这些药物不可避免地存在严重的毒副作用,且缺乏直接对关节骨修复的治疗。因此,设计和开发适用于RA综合治疗的新型安全药物和治疗策略迫在眉睫。2024年12月26日,taptap网页版登录kino医学院霍敏锋研究员、施剑林院士、吴鹏副教授研究团队在《先进材料》(Advanced Materials)期刊上发表了题为“Hydrolysis of 2D Nanosheets Reverses Rheumatoid Arthritis Through Anti-Inflammation and Osteogenesis”的研究论文,提出“二维纳米片原位水解治疗RA炎症和骨修复”新策略。

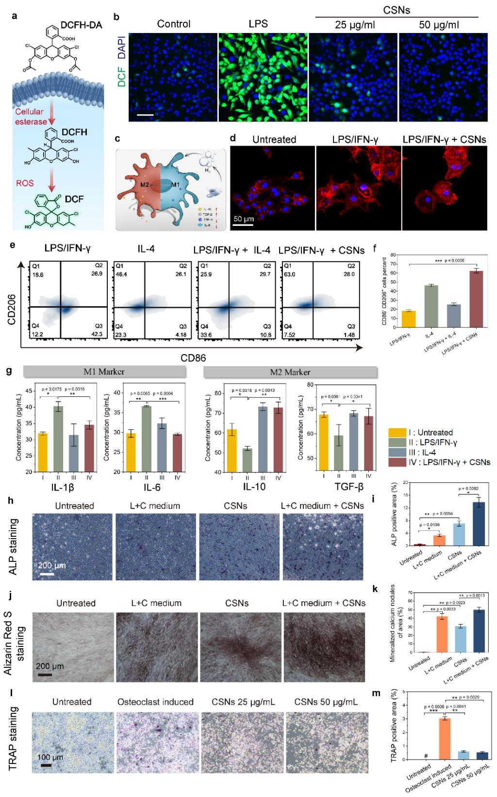
研究人员聚焦类风湿性关节炎病理微环境的氧化应激与骨侵蚀特征,创新性地构建一种可原位产氢的硅化钙纳米片(Calcium disilicide nanosheets,CSNs),其可以在关节部位发生水解反应(CaSi2+6H2O→Ca(OH)2+2SiO2+5H2),其水解释放的氢气能够作为活性氧的清除剂和炎症抑制剂,形成的局部碱性环境能够特异性地抑制破骨细胞的功能,而释放的钙离子能够与内源性的磷酸根离子矿化形成磷酸钙进而促进骨修复,硅化钙纳米片的所有水解产物具有高的生物相容性和良好的安全性。综上所述,这种新型的二维硅化钙纳米片可以同时实现高效的抗氧化抗炎和骨稳态的调控,遏制RA的疾病进程。

图1.硅化钙纳米片治疗RA的示意图

图2.硅化钙纳米片的制备和结构表征

图3.硅化钙纳米片的水解行为及其产物表征

图4.硅化钙纳米片的抗氧化和抗炎能力研究

图5.硅化钙纳米片重极化M1巨噬细胞为M2的分子机制研究

图6.硅化钙纳米片在小鼠关节炎模型上的治疗验证

图7.硅化钙纳米片在兔关节炎模型上的疗效验证
taptap网页版登录kino医学院博士生冀鹏豪为论文第一作者,taptap网页版登录kino医学院霍敏锋研究员与taptap网页版登录kino附属第十人民医院骨科主任医师吴鹏副教授为论文的共同通讯作者。该研究工作得到国家重点研发计划、国家自然科学基金、上海市基础研究领域重点项目、上海市青年科技启明星等项目的资助。
论文链接:https://onlinelibrary.wiley.com/doi/10.1002/adma.202415543