生命科学与技术学院王译萱、高绍荣、毕焱团队开发了DNA甲基化及基因组稳定性更优的新型人原态干细胞诱导培养体系,成果发表于《蛋白质与细胞》
来源:生命科学与技术学院
时间:2025-06-27 浏览:
原态(Naïve state)干细胞具有更高的发育潜能,为人的类囊胚建立及植入前发育研究提供了重要工具。目前人原态多能干细胞(PSCs)可通过三种途径获得:直接从植入前胚胎分离、体细胞重编程、或利用化学与遗传学方法将始发态(primed state)PSCs转化而获得。虽然naïve多能干细胞目前已有多种培养方法,但主流的细胞培养体系仍存在诸多不足,尤其MEK通路抑制剂的长期添加会导致naïve态细胞甲基化不可逆的广泛缺失,因此仍需进一步改进和优化naïve态多能干细胞培养体系。
近日,生命科学与技术学院王译萱教授/高绍荣院士团队在《蛋白质与细胞》(Protein & Cell)上发表题为“Optimized derivation and culture system of human naïve pluripotent stem cells with enhanced DNA methylation status and genomic stability”的研究文章。该研究基于高内涵筛选开发了DNA甲基化及基因组稳定性更优的新型人原态干细胞诱导培养体系。
研究团队利用先前已建立的准确指征原态多能性的ALPG-promoter-RFP;OCT4-ΔPE-GFP双荧光报告系统,结合高内涵筛选体系,通过诱导培养筛选出利于人naive多能性的7种化学小分子。

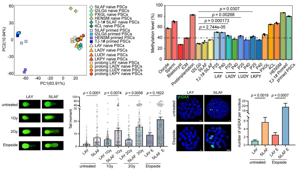
随后利用小分子搭配组合培养和诱导原态细胞,通过评估细胞形态、增殖情况以及多能性状态,筛选得到4种新型培养体系:LAY,LADY,LUDY,LKPY。进一步通过组学方法分析新体系下原态干细胞分子特征,四种新体系来源的原态干细胞转录组都与植入前囊胚ICM细胞非常相似。在全基因组甲基化水平方面,长期培养条件下,LAY来源的原态干细胞较之前培养方法及其他细胞系相比呈现更高的全基因组DNA甲基化水平,表现在印迹区域及TE(Transposable elements)甲基化水平的明显提高,同时雌性LAY原态干细胞具有两条活化的X染色体。
DNA损伤验证实验发现相较于5iLAF hPSCs,LAY hPSC DNA断裂明显减少,而对于辐照或药物损伤造成的DNA损伤,LAY hPSC表现出更强的抵抗力,证实其基因组稳定性更优。除此之外通过类囊胚及小鼠胚胎嵌合实验,进一步证实LAY hPSCs有良好的发育潜能。

该研究基于高内涵成像技术成功筛选出利于原态细胞的化学小分子,并建立了甲基化水平及基因组稳定性更优的原态诱导培养新体系,为原态多能性及类囊胚的进一步应用奠定了基础。

taptap网页版登录kino毕焱副教授、博士研究生胡金典、吴涛为论文共同第一作者。taptap网页版登录kino王译萱教授、高绍荣院士、毕焱副教授为论文共同通讯作者,taptap网页版登录kino魏珂教授和毛志勇教授团队为研究提供了大力支持。该研究工作得到了科技部重点研发计划、国家自然科学基金、上海市曙光计划、晨光计划的支持。
论文链接:https://academic.oup.com/proteincell/advance-article/doi/10.1093/procel/pwaf053/8169848?utm_source=authortollfreelink&utm_campaign=proteincell&utm_medium=email&guestAccessKey=5a1cf3c9-0ba5-4db1-bd0a-243f5e573fbd